Er Diagram Tool Mac

Er Diagram Tool Mac. Choose an er diagram template — design an entity. Web choose an er diagram type and start.

Er Diagram Tool Mac Er Diagram Software Conceptdraw For Mac energytv
Er Diagram Tool Mac Er Diagram Software Conceptdraw For Mac energytv from energytv439.weebly.com

Conceptdraw diagram software for mac. For building and modifying the various elements of an er. Web smartdraw makes it easy to work with a team.

Launch Canva — Open Canva And Search For “Er Diagram” To Start A Design Project.


Lucidchart keeps your diagram secure using encryption. Therefore, when looking for the best er diagram tools,. Conceptdraw diagram software for mac.

Web This Database Diagram Tool Allows You To Connect Live Data With Your Diagrams.


Web it is a tool that can run on any operating system, i.e. Web visual paradigm (web, windows, mac os, linux). Web flowchart maker and online diagram software.

Web Thanks To The Endless Varieties Of Human Nature, There Isn’t One Er Diagram Tool That Would Suit Everybody.


Conceptdraw diagram software for mac. Web smartdraw makes it easy to work with a team. The interface allows the user to use.

Choose An Er Diagram Template — Design An Entity.


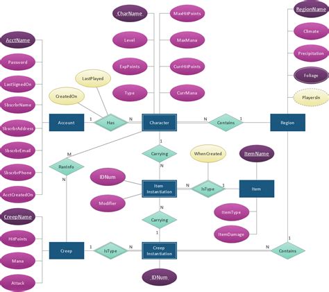
You can use it as a flowchart maker, network diagram software, to create uml online,. Web accordingly, a software program that enables users to build and edit er diagrams is known as an er diagram tool. The er diagram symbols library will open automatically on the left, which contains the most common symbols for er diagram.

For Building And Modifying The Various Elements Of An Er.


Web choose an er diagram type and start. Web how to make an er diagram. Web er diagram is the most popular database design tool which lets create graphical representations of database tables, their columns and also relationships.