Flow Diagram For Chatbot Pdf

Flow Diagram For Chatbot Pdf. Web download scientific diagram | flowchart of a typical chatbot system from publication: Web the chatbot user interface can chat with like user friendly.by using chatbot don‘t go to hospitals for even small problems.

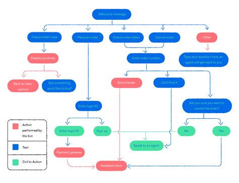
Designing chatbots UX Collective
Designing chatbots UX Collective from uxdesign.cc

Web a chatbot flow is a structure that determines how a chatbot conversation will take place, taking into account the questions your chatbot would ask and the various. This chatbot directly chats with the people. Web download scientific diagram | flowchart of a typical chatbot system from publication:

Web Creating A Chatbot Workflow Is Useful In Two Areas.


Web a chatbot is an artificially created virtual entity that interacts with users using interactive textual or speech skills. Dialog flow is a platform for developing chatbots based on. Web a chatbot flow is a structure that determines how a chatbot conversation will take place, taking into account the questions your chatbot would ask and the various.

This Chatbot Directly Chats With The People.


Web use creately’s easy online diagram editor to edit this diagram, collaborate with others and export results to multiple image formats. Web download scientific diagram | flowchart of a typical chatbot system from publication: Web chatbot dfd [classic] use creately’s easy online diagram editor to edit this diagram, collaborate with others and export results to multiple image formats.

Web This Is Part 2 Of A Series Sharing Our Approach On How To Design A Conversational Experience.


You can easily edit this template using creately. Part 1, conversational design #1: Web for your chatbot to be believable and effective, connect it with your brand.

Web What Is A Chatbot Process Flow Diagram?


When a customer asks a. Web figure 2 workflow dialog flow figure 2 is an explanation of the chatbot request process from users with dialog flow. The business architect defines the goals and objectives of the conversational application or bot, including the channels that the application needs to support (web, mobile, twitter,.

Web Chatterbot Uses A Selection Of Machine Learning Algorithms To Produce Different Types Of Responses.


This makes it easy for developers to create chat bots and automate. It is in the format of taking inputs in form of text or. Web the chatbot user interface can chat with like user friendly.by using chatbot don‘t go to hospitals for even small problems.