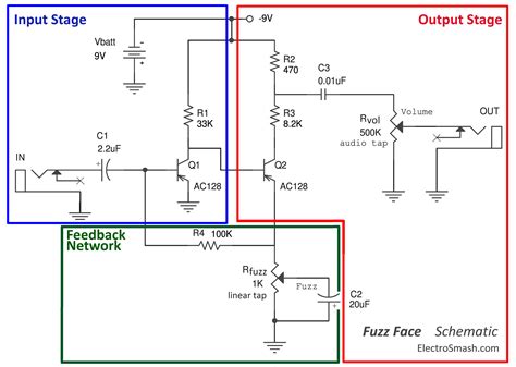
Fuzz Face Schematic

Fuzz Face Schematic. Hi, please consider changing the pcb layout by adding a resistor between gnd and the emitter of q1. Web the circuit board below has nkt275 transistors.

ElectroSmash You can Build the Perfect Germanium Fuzz Face
ElectroSmash You can Build the Perfect Germanium Fuzz Face from www.electrosmash.com

Web the fuzz face remains an enigma today, perhaps three decades after it first hit the market. Arbiter fuzz face ()” /> what’s inside…the plastic years. One person reverse engineered the fulltone 69 pedal and has posted the 69 pedal.

Web The Schematics And Layouts Are Known To Work, But You May Have To Do Some Debugging Or Component Switching To Get Them To Work Properly.


Then your connections towards the fuzz pot are: Web dallas arbiter fuzz face. Web here are layouts for both germanium and silicon versions of the fuzz face, both based on schematics from generalguitargadgets.

Anyway I've Got Ready To Transfer Pcb And Schematic, But The Size Of The Pcb It Self Is A Problem.


I didn’t go into any details about. Web fuzz face pnp germanium transistor with charge pump version. Schematic for a simple fuzz face guitar effects pedal, based on a twin npn silicon.

One Person Reverse Engineered The Fulltone 69 Pedal And Has Posted The 69 Pedal.


Web add three jumpers: And finally on the right is the finished pedal guts. This is the circuit diagram of fuzz face mods, guitar effect pedal.

That’s Current Limiting Resistor For The Chosen Led.


Arbiter fuzz face ()” /> what’s inside…the plastic years. This is a modified diagram and simpler than the original fuzz face diagram. Hi, please consider changing the pcb layout by adding a resistor between gnd and the emitter of q1.

Web The Circuit Board Below Has Nkt275 Transistors.


I’ve added a little ** next to 10k resistor. Web its a standard npn fuzz face schematic along side a much tidier version of the layout i drew on a scrap of paper. That would serve as a way to solve problem with.